医保报销“自付一、自付二、自费”傻傻分不清?报销比例、计算方法一文搞懂
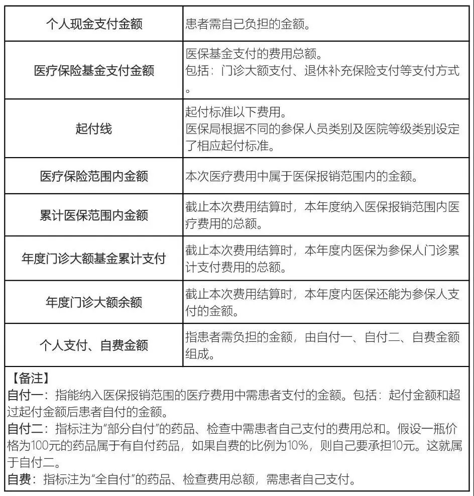
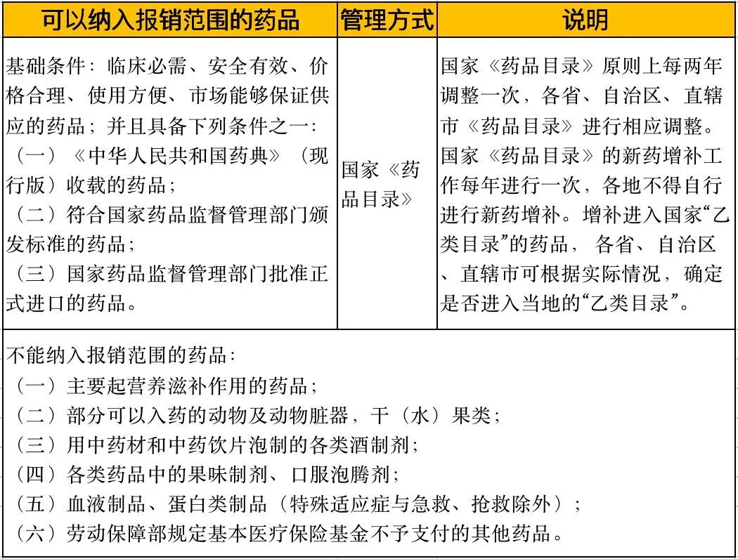
结算时,医院会为患者出具一张医保结算单,上面标明了此次住院患者花了多少钱,医保报了多少钱。 但许多人对拿到手的结算单并不是很了解,拿着报销结算单发懵,就是因为看不懂单据上的各种名词,四处询问报销细节: 自付一、自付二、自费是什么意思? 起付金额和超封顶金额是怎么回事? 住院费能够报销多少? ...... 01 教你读懂医保结算单 一般来说不同地区经济发展情况有所不同,因此各地医保报销的具体细节不尽相同。但是医保报销单上的一些专业词语是相同的。 比如:起付标准、自费药品、基本医疗之外费用等。今天就帮大家解析一下,结算单上各个费用名称,来帮助大家迅速读懂医保报销: 看懂这张表,上面的很多概念就不会混淆了。 比如自付和自费,简单来说,这两项都是需要个人支付的费用。 “自费”就是医保不能报销需要自己出钱的费用; “自付”是在医保费用的报销过程中产生的需要自己出钱的费用。就是上图中的起付金额、超过起付金额的个人支付比例部分、超过年度统筹限额部分等费用。 02 医保报销的前提条件 △图片来源公众号:人力曰 参保人可报销的定点医院范围一览表 △图片来源:SCIE《二级社保管理师》培训教材 参保人可报销的药品范围一览表 △图片来源:SCIE《二级社保管理师》培训教材 03 医保报销比例 以北京为例: 门诊费用 △图片来源:SCIE《二级社保管理师》培训教材 注意:北京门诊起付线为1800元,年度内基本医疗最高支付限额为2万。 住院费用 △图片来源:SCIE《二级社保管理师》培训教材 注意:北京住院起付线为1300元,年度内最高支付限额为40万。 04 医保报销相关Q&A “起付线”是医疗保险的起付标准,当看病花费可报销部分费用累计达到一定金额后才予以报销,此时的一定金额即“起付线”。 门诊起付线为1800元,我们知道“起付线”以内的门诊费用不在报销范围,只能自付,当可报销部分费用累计达到1800元后才予以报销。 Q1:城镇职工门诊可报销费用超过1800元时是如何报销的呢? A1:超过1800元以上的门诊费用减去起付线(1800元)和不予报销项目及个人全自付药品和有自付药品不予报销部分,才按医保报销相应比例(本市社区报销90%,其他定点70%)报销。 Q2:住院报销的标准与参保人员所住的医院级别有关,如员工小张住的是三级医院,花了2万元,他报销多少呢? A2:首先去除1300元起付线,18700元是报销的基数,三级医院报销比例为85%,那么小张报销为:(20000-1300)x 85%=15895元。 Q3:小张如果住的是二级医院,花了2万元,他报销多少呢? A3:首先去除1300元起付线,18700元是报销的基数,二级医院报销比例为87%,那么小张报销为:(20000-1300)x 87%=16269元 Q4:小张如果住的是一级医院,花了2万元,他报销多少呢? A4:首先去除1300元起付线,18700元是报销的基数,一级医院报销比例为90%,那么小张报销为:(20000-1300)x 90%=16830元 注:具体报销还需按照(比如按照本文第二部分实情)实际情况计算确定,仅供参考。现在,刷医保卡就可以结算医疗费用,许多地方也实现了异地就医费直接结算,非常快捷方便。
推荐
-
-
QQ空间
-
新浪微博
-
人人网
-
豆瓣
